Home ยป Schema Electrique Frigo Camping Car
Comment Installer Un Groupe Froid Sur Son BateauProduct : Order Now ads/responsive.txt ads/responsive.txt
Probleme De Frigo Etincelles Mais Pas De Gaz Forum Forum Camping
C25 J5 Ducato Et Derives Schema Electrique Hymer Camp 56
Eza Solutions Energetiques Pour Camping Car Caravane Bateau
Schema Camping Car Avec Frigo A Compression Et Coupleur Securite
Ton Frigo Ton Systeme Marche Gratuit En 220v Sans Modif Vehicule
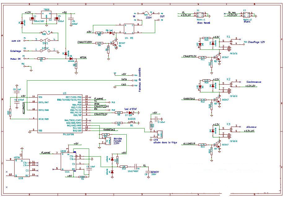
Amelioration Du Refrigerateur
Forum Camping Car Par Marque Poussoir Au Tableau De Bord Pour
Sonde Bruleur Pour Frigo Dometic
Amelioration Du Refrigerateur
Ajoutez Un Compresseur Sur Un Frigo A Absorption Fiche Pratique
Kit Solaire Camping Car Polycristallin 165w 165wc 12v Solaris Store
Ajoutez Un Compresseur Sur Un Frigo A Absorption Fiche Pratique
Schema Installation Electrique Forum De Campingcar Bricoloisirs
Amenager Son Camion L Electricite
Carte Electronique Sur Frigo Dometic
Schema Tableau Electrique Camping Car Carte2015
Le Camping Car Pour Les Nuls Plus Loin Avec Le Refrigerateur Trimixte
Refrigerateur Trimixte Xc40 Camping Car
Amis Camping Cariste Bonjour Ce Site Modeste Decrit La Realisation
Schema Installation Electrique Forum De Campingcar Bricoloisirs
Pannes En Camping Car Camping Cars Et Vehicules De Loisirs
Fonctionnement D Un Frigo A Absorption
Le Camping Car Pour Les Nuls Circuits Relatifs Au Gaz
L Energie En Camping Car Partie 1 Site De Cmoncampingcar 